各位2024届夏季毕业本科生:
按照学校统一安排和公安机关集体户口相关管理规定,毕业生须在离校前办理户口迁出手续,现将毕业生户口迁出和离校手续的办理要求通知如下。

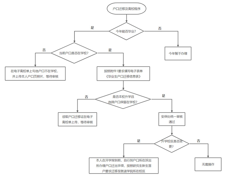
一、户口在学校集体户口的迁出和电子离校申请程序
毕业生户口迁出以学院(系)为单位集中办理。有特殊情况不能提交学院(系)统一办理的,由毕业生本人自行办理。
本通知只进行学院统一办理程序,如因个人原因需自行办理请查看通知末尾原通知。
1.请所有今年毕业的、户口在学校集体户口的毕业生同学按照《附件1:本科生户口迁出信息表填写说明.doc》中的要求在6月17日(周一)中午12点前填写《毕业生户口迁移信息表》(浙大表单:https://form.zju.edu.cn/#/dform/genericForm/9aD1LPPd),不确定自己户口是否在学校的同学可联系安保处查询,逾期需自行办理。
2.学校安保处将于毕业典礼前把《户口迁移证》统一移交给学院,届时再以班级为单位领取和发放。
3.同学拿到《户口迁移证》后,需在电子离校单中上传“户口迁移证”照片,等待安保处网上审核。如电子离校单中安保处一栏已显示通过,则不需上传“户口迁移证”。
注意事项:
(1)学院将对学生户口迁出资格进行审核,无法按时毕业的学生请勿上报信息。户口一旦迁出,不能恢复。户口无论迁往何处,都需提前与户口迁往地的辖区派出所或相关单位进行沟通,确认符合迁入条件后再填写户口迁入地址。
(2)对于后续仍在现校区升学就读,且自愿选择户口保留在学校的毕业生,安保处将按照学院(系)提供的《毕业生户口迁移信息表》上的信息给上述毕业生统一通过电子离校,户口不予迁出。
(3)对于后续在本校升学就读校区有变更,且选择户口继续保留在学校集体户口的毕业生,安保处将按照学院(系)提供的《毕业生户口迁移信息表》上的信息给上述毕业生统一通过电子离校,但6月份不予集体办理户口迁出手续。请学生本人在研究生开学报到前,自行到户口所在派出所办理户口迁出手续,并按照2024年浙江大学研究生新生落户要求将本人户口迁移至就读学院(系)所在校区。
在本校继续升学的毕业生也可选择将户口迁回原籍或现家庭地址。如有疑问,可咨询相应校区办公室电话。
各校区户口管理办公室联系方式
校区 | 地址 | 邮箱 | 电话 |
紫金港 | 纳米楼学校行政服务办事大厅111室14号窗口 | zjuabc@zju.edu.cn | 88206065 |
玉泉 | 玉泉校区7舍101室 | 888666@zju.edu.cn | 87952295 |
西溪 | 西溪校区老医院202室 | 0016459@zju.edu.cn | 88273229 |
之江 | 之江校区二号楼北平房 | 0018576@zju.edu.cn | 86592777 |
二、户口不在学校的毕业生电子离校申请程序
户口未迁到学校的毕业生,在电子离校系统中勾选“户口不在学校”,并且上传本人现户口个人页照片,等待安全保卫处网上审核。如离校系统中安保处一栏已显示通过,则不需单独申请(电子离校单相关事项,待后续通知)。
三、毕业生挂靠人才集体户指南
应届毕业生可享受“先落户后就业”落户杭州,暂无法及时将户口迁出的应届毕业生,可选择申请挂靠杭州市西湖区人才集体户(地址:文一西路858号),申请流程详见原通知。
如有问题可咨询:
陈老师 0571-87951787
原通知地址:
http://bwb.zju.edu.cn/2024/0606/c72576a2930408/page.htm
机械工程学院团委
2024年6月14日
